万搏(中国)

Information Center
公司新闻集团资讯项目资讯

热闻链接丨中衡设计集团关于建筑师负责制、全过程工程咨询以及EPC的相关实践

发布日期:2019-07-16

  鉴于苏州工业园区的国际化背景,和中衡设计集团“依照现代设计企业而设立”的发展背景,中衡设计较早开展了建筑师负责制、全过程工程咨询、工程总承包实践,积累了丰富的实践案例与成功经验。在今年3月14日在中衡设计集团召开的中国勘察设计协会建筑设计分会全过程工程咨询研究和推进工作部成立会议上,张谨总经理作了《中衡设计集团关于建筑师负责制、全过程工程咨询以及EPC的相关实践》主题报告,报告中倡议“设计当自强”的观点获得与会领导及代表的好评与共鸣!报告经整理发表于中国勘察设计协会建筑设计分会官方微信平台“设计与管理”。
  来源:“设计与管理”微信公众号,ID:ZSX-SJYGL


  摄影:候博文
  中衡设计集团股份有限公司成立于1995年,前身为苏州工业园区设计研究院。苏州工业园区是中新两国政府重要合作项目,成立之初,园区政府为借鉴国外先进经验、配合园区开发建设,成立了苏州工业园区设计研究院。冯正功董事长作为园区派往新加坡学习管理软件的第一批代表,不仅参与了园区第一部规划法规制定、园区总体规划设计,也把国际上先进的设计咨询服务模式引入公司。
  2014年12月31日公司于上交所成功上市,成为国内建筑设计领域第一家IPO上市公司。从初创的十几人团队,到如今,中衡设计集团已成为拥有3300名优秀的设计师与员工的国内最大的民营建筑设计企业之一,业务范围涵盖城市规划、城市设计、建筑设计、景观设计、室内设计、幕墙灯光绿建等专项设计,工程监理、工程管理、工程总承包、工程咨询等领域。近年来综合实力不断增强,于2017 年上半年被住建部选定为全国首批 40 家全过程工程咨询试点企业之一。目前位列2018江苏省建筑设计企业综合实力第一,连续三年入选“中国十大民营工程设计企业”并于2017~2018 年位列前三甲,在美国ENR和中国《建筑时报》主办的2018年“中国承包商80强和工程设计企业60强”排名中,位列“2018年中国工程设计企业60强”和“2017年最具效益设计企业排名”第4位。
  鉴于苏州工业园区国际化背景,早期与中衡设计集团合作的多是世界500强企业,对设计与建设的要求均是按照国际通行标准与方式,要求设计方参与项目建设的全过程,因此中衡设计较早开展了相关实践,积累了丰富的建筑师负责制、全过程工程咨询、工程总承包实践与经验。
  中衡设计集团推行建筑师负责制的相关实践
  中衡设计集团从上世纪末开始,为许多业主提供从项目的前期策划、设计、报建、编制工程BOQ 清单、选择施工单位、监督施工质量等全过程服务,积累了较丰富的经验。目前,中衡设计集团已完成这类建筑师负责制项目数近500项。例如德国博世集团与中衡设计集团保持了二十余年合作。早在1997年双方合作之初,就实现了设计人员的权责利一体化,形成了项目覆盖设计、施工、监理的全过程统筹管理模式,已在全国各地完成大量项目,类型包括位于上海虹桥的中国总部大楼、苏州最新的研发中心、各地的生产基地、甚至远在牙克石的特种测试场等。


  1、无锡博世RBCD 
  2、博世(中国)研发大楼 
  3、博世苏州新研发中心 
  4、博世牙克石测试中心服务楼
  以近期完成的 南京某外资新建研发中心项目为例,建筑师在项目中的工作职责如下:
  项目设计
  项目前期策划:
  1、用地选择技术指导,法规解读,可行性分析、协助业主完成项目策划文件(白皮书)编制;
  2、制定详细的工程进度控制表;
  3、提供概念-方案-初步-施工图设计的全套设计图纸和技术文件(图纸深度要足够指导施工顺利开展,范围覆盖所有细节设计);
  4、对各阶段的设计为业主提供政府审批的技术协助;
  5、提供能反映市场实际情况的项目造价估算并阶段性更新;
  6、提供招标技术文件(工程量清单、设备和材料技术文件)满足不同分包界面的清晰划分等等。
  协助管理
  1、协助建设单位进行投标文件的审核,给出技术经济比较结论;
  2、参加投标技术澄清会,协助业主给予承包商明确清晰的标段范围;
  3、参加现场项目例会,提供必要的施工指导,发现现场问题和提出优化意见;
  4、协调各技术分包施工界面;
  5、审核施工深化设计图纸,提出改进建议;
  6、审核施工单位的施工方案;
  7、协助建设单位审核施工单位的工程造价追加申请;
  8、建筑材料和设备的技术确认,样品文件的批准,样板的确认;
  9、工程阶段性验收和竣工验收;
  10、提供竣工后的技术文件整理,竣工图的编制;
  11、协助建设单位进行最终移交前的详细检查(工程质量,设计成果的落实);
  12、竣工移交后,和业主的设施维护部门进行建筑运行的长期技术服务。
  中衡设计集团以这样的设计咨询服务模式保证了博世在中国建成的项目完全符合、甚至优于其全球标准。
  中衡设计集团全过程工程咨询的相关实践
  正如我们的“建筑师负责制”是应市场而生一样,我们的全过程工程咨询模式也是应需求而提出。2011年,根据园区政府要求,公司投入新疆霍尔果斯口岸援建工作。

(霍尔果斯苏新中心)
  考虑到援建项目时间紧、任务重、标准高,公司依托较完备的团队体系,创新性地采用项目设计+监理+项目管理的方式,全方位投入援建工作。公司派驻四十人团队在新疆驻扎四年,圆满完成了霍尔果斯苏新中心、霍尔果斯综合服务中心等项目,受到园区政府及当地政府高度赞许。

(霍尔果斯综合服务中心)
  另一典型项目是苏州市吴江区政府重点工程—吴江城市应急处置指挥中心项目,是一个集应急指挥、刑事技术、警体实战、警务保障为一体的大型建筑综合体。工程总建筑面积约6万平方米。中衡设计主要为其提供全套建筑设计、各专项设计、施工监理、项目管理服务。

(吴江城市应急处置指挥中心)
  1、项目策划阶段,公司需进行项目可行性研究分析,并对项目的投资风险与收益做出正确的评估,为业主的投资决策提供有力的支持;
  2、项目设计阶段,需高水准地为业主提供优质的设计图纸,解决工程技术难题,并为业主优化设计、控制工程造价;
  3、招标采购阶段,需通过规范的招投标流程,为业主选择优质高效的承包商和供货商;
  4、项目施工阶段,协助业主建立完善的工程进度、质量、造价、安全等管理体系,确保项目建设圆满完成;
  5、项目竣工验收阶段,以专业的技术为依托,为业主把好工程质量和造价的最后一道关;
  6、项目运营使用阶段,能为业主提供二次装修、设施更换维修、改造加固、改建扩建等各方面的咨询服务。
  为此,中衡设计建立了囊括设计管理制度,工程测量、勘察管理制度,建设工程招标采购管理制度,工程量清单及招标最高限价编制管理制度,工程管理考评制度,建设工程项目管理报表制式,安全文明施工管理制度,工程进度管理制度,工程进度款管理制度,工程技术资料管理制度,工程监理管理制度,工程签证管理制度,工程质量管理制度,认质认价管理制度,工程验收管理制度,项目分包管理制度,结算管理制度等较为完备的管理体系。而包括设计师、监理工程师在内的项目管理团队密切合作、保证了该项目的按期交付,并节约投资预算5%。
  中衡设计集团推行EPC的相关实践
  在为外资提供前二种模式服务中,2004年一美资企业提出可委托中衡设计“交钥匙”工程,即EPC。自2004 年起,中衡设计集团便开始了以设计为龙头的工程总承包业务,至今已积累了如艾利苏州工厂、江苏恒力液压有限公司、宿迁鸣凤漙公园、康力电梯测试塔、康力电梯办公综合楼、中马钦州产业园安置房、中马钦州产业园教创空间、昆山杜克大学、南京九间堂等30 多个项目的成功经验,包含外资工厂、产业园、企业总部大楼、住宅、别墅、园林、景观工程等多种类型。


  而设计在其中发挥的作用也尤为突出:如主动提出利用旧建筑改造,而不是一拆了之的康力电梯办公综合楼项目;如在钦州安置小区中引入苏州工业园区的邻里中心,并仿当地“宗祠”的习俗建成村民“老家”;又如和施工方一起研发新工艺,采用经济型清水砼建成世界最高的电梯测试塔—康力电梯测试塔(该项目对标国际知名管理公司负责的另一项目,节省造价三分之一)。

(康力电梯办公综合楼)

(中马钦州产业园安置房祠堂)

(康力电梯测试塔)
  总结
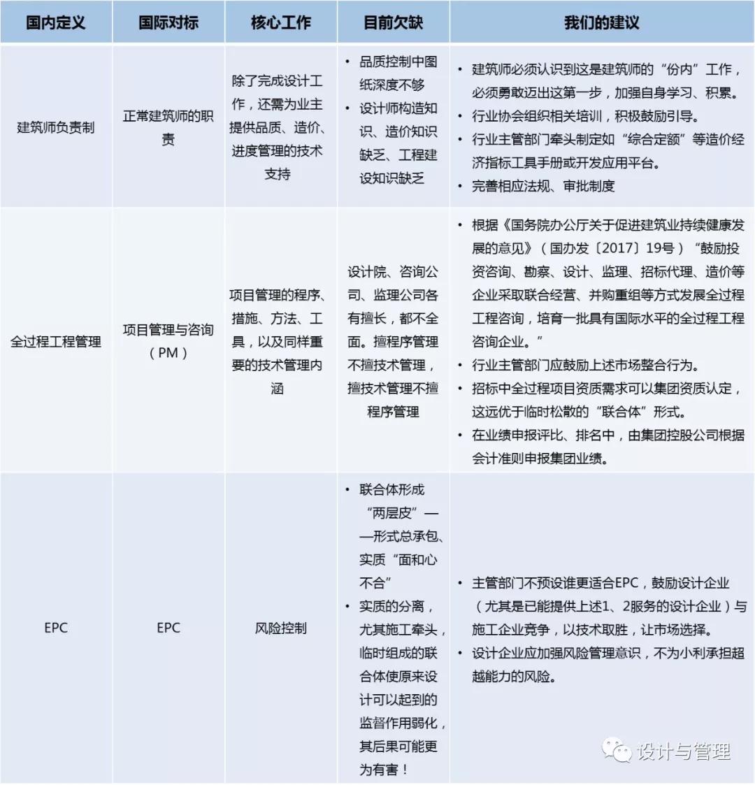
  我们认为,无论是何种新模式,都应对标国际通行模式,并尽可能用市场化手段加以引导,目前三种模式的对标、目前欠缺及相关建议如下表:


  总之,随着国家“放管服”改革的深入,以及为“一带一路”提供国际化技术服务的要求,工程设计和建设的模式必然发生变化。建设设计企业应深刻认识到这样的趋势,积极投入,行业协会应积极引导。在这“大争之时”,设计行业、设计企业应当以开放、国际的视野努力补短板,促整合,自强奋进!
  以上为这些年来我们的一些实践工作及认识,不足处还望大家多多指正。

张谨
中衡设计集团股份有限公司 总经理、总工程师